Phả hệ Vĩnh Xuân Phật gia

Nhánh Việt Nam Vĩnh Xuân Nội gia Quyền của Sư Tổ Nguyễn Tế Công

Trong thực tế, lịch sử Vĩnh Xuân mang khá nhiều sắc thái và sự dẫn dắt khác nhau, thậm chí có những xuất phát điểm khác nhau. Đây quả là một khiếm khuyết quá lớn đối với môn phái. Song đó là thực tế trong việc truyền khẩu về lịch sử môn phái ở các giai đoạn khác nhau trong quá trình truyền dậy của các sư tổ, sư phụ. Sự ghi nhận, tiếp nhận, ghi nhớ và truyền lại phụ thuộc vào từng con người cụ thể với bao điều trong con người đó (trí tuệ, trình độ, thậm trí cả về mục đích), từ đó dẫn đến sự khác biệt. Chúng ta là những hậu duệ không biết làm gì được, ngoài sự tôn trọng lời truyền lại của sư phụ mình.

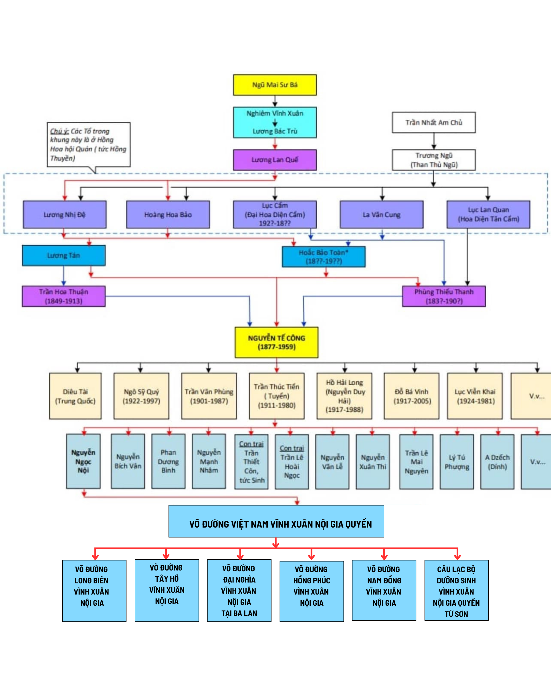
Trên cơ sở lời kể của sư phụ tôi (cố võ sư Trần Thúc Tiển) mà tôi đã viết và đăng trên tạp chí Ngày Nay  (số 23 tháng 12/2003) với tên bài 'Vĩnh Xuân Việt Nam: những Bí mật Quá khứ và Hiện tại'; trên cơ sở một số phả hệ của một số chi nhánh Vĩnh Xuân (và Vịnh Xuân) mà tôi thấy có liên quan; trên cơ sở một số ý kiến phân tích về nguồn gốc Vịnh Xuân đăng trong 'Vịnh Xuân tộc phả' của nhánh sư tổ Diệp Vấn (ở Hồng Kông); trên cơ sở suy nghĩ của cá nhân, tôi xây dựng Phả hệ Vĩnh Xuân Phật Gia (Nhánh của sư tổ Vĩnh Xuân Việt Nam Nguyễn Tế Công). Trong việc xây dựng phả hệ, tôi cũng nhận thấy sự hiểu biết về các bậc tiền bối và các đồng môn còn thiếu nhiều, nên việc xây dựng phả hệ này tôi chủ yếu xem xét từ chi nhánh của sư phụ tôi (cố võ sư Trần Thúc Tiển). Theo như sư phụ tôi, Sư tổ Nguyễn Tế Công có truyền dậy rằng đến đời sư phụ tôi là đời thứ 7. Tôi thiển nghĩ: nếu đúng trình tự các đời như vậy thì Ngũ Mai Sư Bá (có lẽ) là đời thứ nhất. Lại xét thấy trong phả hệ, mặc dù sư tổ Lương Bác Trù được sư tổ Nghiêm Vĩnh Xuân truyền lại, song thiết nghĩ, sư tổ Lương Bác Trù là phu quân của sư tổ Nghiêm Vĩnh Xuân (theo lịch sử môn phái) nên có thể coi hai sư tổ (Lương Bác Trù và Nghiêm Vĩnh Xuân) cùng thuộc một đời trong phả hệ. Bên cạnh đó, do hoàn cảnh lịch sử, do tuổi tác, các sư tổ nhiều khi vừa là đồng môn, song lại vừa là thầy trò. Do vậy, việc phân định thành các đời đương nhiên không khỏi còn có những khiếm khuyết và những khó khăn nhất định. Căn cứ vào những cơ sở nêu trên, tôi xây dựng Phả hệ của nhánh chúng tôi. Trong quá trình xây dựng Phả hệ, tôi đã nhận được nhiều ý kiến rất quí giá của võ sư Trần Lê Hoài Ngọc (con trai cố võ sư Trần Thúc Tiển). Chính nhờ có những ý kiến này mà việc xây dựng phả hệ của môn phái (theo nhánh chúng tôi) đã được hòan chỉnh hơn. Nếu có điều gì còn chưa chính xác, chưa đầy đủ, tôi chân thành kính mong các bậc cao niên, các đồng môn lượng thứ cho những điều chưa hiểu biết hết của tôi và xin được liên hệ lại, cho tôi những ý kiến qua địa chỉ Vĩnh Xuân Việt Nam. Tôi xin vô cùng cảm tạ và biết ơn.

Chúng tôi xây dựng trang Web về Vĩnh Xuân trước hết để tôn vinh môn phái, tôn vinh công lao của các bậc sư tổ, sư phụ đã bỏ biết bao tâm huyết tạo dựng nên những công pháp và kỹ thuật của Vĩnh Xuân, tạo dựng và làm rạng rỡ môn phái. Sau đó tôi muốn được giới thiệu với mọi người về một nhánh của môn phái Vĩnh Xuân: nhánh Vĩnh Xuân Việt Nam do sư tổ Nguyễn Tế Công truyền dậy và tạo dựng. Sư phụ tôi (cố võ sư Trần Thúc Tiển) là một trong số các học trò của Người và đã được Người truyền thụ cho những tuyệt kỹ của Vĩnh Xuân trong đó đỉnh cao là “nội công”. Trong cuộc đời truyền dậy của sư phụ tôi, tôi và một số ít học trò trong đó có hai người con trai của cụ (Trần Thiết Côn tức Sinh và Trần Lê Hoài Ngọc) đã có cơ duyên được sự phụ truyền lại. Tôi và các đồng môn của tôi hiện đang cố gắng trau dồi những điều được truyền dậy và tạo dựng tiếp thế hệ sau, với niềm khao khát cùng nhau phát triển môn phái. Mọi điều tôi làm ở đây là tình cảm chân thành với môn phái. Nếu có điều gì đó chưa thật đạt được các mong muốn hoặc có sơ xuất gì với các đồng môn, kính mong lượng thứ và thông cảm cho tôi và xin được trao đổi lại với tôi qua địa chỉ nói trên.
Qua nghiên cứu các phả hệ, các bài viết và những suy nghĩ của cá nhân (trên cơ sở các công pháp và các kỹ thuật Vĩnh Xuân), tôi thấy xuất phát đáng chú ý nhất trong phả hệ Vĩnh Xuân, đó chính là các sư tổ trong Hồng Hoa Hội Quán (Hồng Thuyền). Trong bài “Về nguồn gốc Vịnh Xuân” của Diệp Chuẩn trong Vịnh Xuân Tộc phả (Hồng Kông) có viết “thế tấn khép chân chữ nhị (Nhị Tự Kiềm Dương Mã) rất thích hợp trên thuyền. Suy nghĩ tiếp, có thể thấy các cú đánh và diện tích tập luyện đều có vẻ rất phù hợp với chiếc thuyền hẹp”. Rõ ràng kỹ thuật cận chiến của Vĩnh Xuân rất phù hợp trong điều kiện chật hẹp (như trong khoang thuyền). Song đao của Vĩnh Xuân (Bát Trảm Đao) khi ở chỗ rộng đánh đúng là đao, khi ở chỗ chật hẹp (như trong khoang thuyền) được thu lật về dọc cánh tay để đánh, đỡ. Trường côn đúng là cây sào dùng để chống thuyền khi di chuyển thuyền. Và điều đặc biệt trong quyền thuật Vĩnh Xuân, đòn chân (đá) sử dụng rất ít, cũng như rất ít các đòn đá tầm cao, dẫn đến nhiều người ngộ nhận Vĩnh Xuân không có đòn chân. Trong một khoảng không chật hẹp (trong khoang thuyền, hay ngay cả ở trên mặt thuyền) việc thi triển các cú đá cao, đá bốc cả hai chân là điều rất bất lợi (đó là chưa nói đến việc tuân thủ nguyên tắc “Túc bất ly địa”). Có thể nói quyền thuật của Vĩnh Xuân hiện nay đã được hoàn thiện qua các Sư tổ trong Hồng Hoa Hội Quán trên Hồng Thuyền và được truyền lại đến ngày nay. Chính vì vậy trong phả hệ Vĩnh Xuân ta không thể không nhắc đến Trương Ngũ (biệt danh Than Thủ Ngũ), Trương Ngũ được nhắc đến trong sách viết về Việt Kịch (Quảng Đông). Theo ông Diệp Chuẩn thì Trương Ngũ dậy võ cho những người trong Hồng Thuyền. Ông đã viết trong bài 'Về nguồn gốc Vịnh Xuân' trong Vịnh Xuân Tộc phả (Hồng Kông) như sau:
“Sau này, tôi tình cờ phát hiện vài thông tin về Than Thủ Ngũ, trong thư tịch cổ về Ca Kịch Trung Hoa, có liên quan đến nguồn gốc Vịnh Xuân. Đó là cuốn sách của Mak Sui Har “Nghiên cứu về lịch sử Ca Kịch Quảng Đông” (hiện lưu tại thư viện Thị Chính Hồng Kông). Trong đó có một đoạn đại ý như sau: Trước triều Ung Chính (1723 – 1736 Mãn Thanh), Ca Kịch Quảng Đông không phát triển lắm do tổ chức kém và phân công lao động không rõ ràng. Vào thời Ung Chính, Trương Ngũ người Hồ Bắc, còn được biết với tên là Than Thủ Ngũ, đã truyền nghề tới Phật Sơn và lập nên Hồng Hoa Hội Quán. Từ đó, Ca Kịch Quảng Đông mới phát triển vượt bậc. Quyển sách này còn ghi: ngoài việc là một diễn viên Ca Kịch giỏi, Trương Ngũ còn rất giỏi võ. Than thủ của ông ta là vô địch võ lâm.
Một thông tin khác ở trang 631 tập 3 quyển “Lịch sử Ca Kịch Trung Hoa” của Mang Yui, do NXB Chuen Kay in năm 1968: “vì một số lý do, Trương Ngũ đã không thể ở lại Kinh thành, phải ẩn trốn tại Phật Sơn. Đó là vảo thời Ung Chính. Ông này với biệt danh là Than Thủ Ngũ, là một nhân vật “xuất chúng cả về văn võ nhạc và kịch”. Ông đặc biệt giỏi võ Thiếu Lâm. Sau khi cư ngụ tại Phật Sơn, ông đã truyền nghề kịch và võ thuật cho những người trong đoàn Hồng Thuyền, và tạo dựng Hồng Hoa Hội Quán ở Phật Sơn. Đến nay, các nhóm Ca Kịch Quảng Đông vẫn tôn ông làm Tổ sư, và vẫn gọi ông là Trương sư phó”.
Như vậy về võ thuật trong Hồng Hoa Hội Quán có mang bản sắc võ thuật của Sư tổ Trương Ngũ. Song chúng ta vẫn không rõ võ thuật của ông có nguồn gốc từ đâu, có liên quan thế nào đến Sư tổ Ngũ Mai Sư Bá và Nghiêm Vĩnh Xuân, hay chỉ xuất phát từ Thiếu Lâm? Theo “Vịnh Xuân quyền thế tiên sư thừa biểu', 'Vịnh Xuân quyền mộc nhân thung, Lục điểm bán côn thế tiên sư thừa biểu' và theo phả hệ Bành Nam Vĩnh Xuân quyền thì sư phụ của Trương Ngũ là Nhất Trần Am Chủ. Chúng ta cũng không rõ các sư tổ trong Hồng Thuyền (thể hiện trong Phả hệ) học võ thuật trực tiếp từ Sư tổ Trương Ngũ hay qua ai nữa. Bởi lẽ Sư tổ Trương Ngũ ở vào thời vua Ung Chính (1723-1736), các sư tổ trong Hồng thuyền lại ở vào thời kỳ giữa thế kỷ XIX. Với thời gian dài trên dưới 100 năm (sau thời vua Ung Chính) có lẽ phải có một thế hệ nữa (sau sư tổ Trương Ngũ và trước các sư tổ trong Hồng thuyền). Có hay không, chúng ta chưa có tư liệu để minh chứng.
Xét về thời gian, Trương Ngũ ở vào thời Ung Chính (1723 – 1736) còn Sư tổ Ngũ Mai Sư Bá ở vào thời Khang Hy (1622 – 1722). Do đó, tôn trọng tư liệu lịch sử (đã nêu ở phần trên) cũng như tôn trọng các phả hệ đã dẫn giải, tôi có thêm Sư tổ Trương Ngũ và sư tổ Nhất Trần Am Chủ vào trong phả hệ mà tôi xây dựng. Song do không rõ cội nguồn nên tôi đặt thành một nhánh riêng nằm trong phả hệ Vĩnh Xuân phật gia mà Sư tổ môn phái là Ngũ Mai Sư Bá. Và giữa sư tổ Trương Ngũ và các sư tổ trong Hồng thuyền tôi không để giãn cách mà để liên hệ thẳng như các phả hệ trước đó đã đưa ra (như đã nêu ở trên)
Trong phả hệ này (và tôi nghĩ trong nhiều phả hệ của Vĩnh Xuân hay Vịnh Xuân) Hồng Hoa Hội Quán là một thời hệ quan trọng trong quá trình lịch sử mọi mặt của môn phái Vĩnh Xuân. Bắt đầu từ thời hệ này, lịch sử Vĩnh Xuân đã hình thành rõ ràng hơn. Việc chia ra nhiều nhánh sau này là sự tất yếu. Ngay như dưới sự dẫn dắt của một sư phụ, các học trò sau này khi truyền lại cho thế hệ sau cũng có sự khác nhau (xuất phát từ sự nhận thức, từ sự được chỉ dậy của sư phụ, và từ thiên hướng của mỗi người) và tất yếu sẽ hình thành các chi nhánh khác nhau.     
Song dù thế nào đi chăng nữa, một tồn tại hiển nhiên đó là các công pháp, kỹ thuật cơ bản của Vĩnh Xuân vẫn được tồn tại và lưu truyền. Ngay cả những tuyệt kỹ nhất của Vĩnh Xuân như “nội công” vẫn không mất. Chúng ta tin rằng phả hệ Vĩnh Xuân vẫn sẽ kéo dài tiếp với những trang rực rỡ. Hoàn chỉnh lịch sử của môn phái, xây dựng phả hệ của môn phái, tôi nghĩ rằng đây là trách nhiệm của mỗi đệ tử trong môn. Với sự tâm huyết với môn phái, chúng ta (những thế hệ trong môn phái Vĩnh Xuân) sẽ cùng nhau nỗ lực tìm hiểu để cùng nhau hoàn thiện lịch sử và phả hệ của môn phái Vĩnh Xuân.
 
Võ sư - kĩ sư Nguyễn Ngọc Nội
Các tài liệu tham khảo:
- Phả hệ Nguyễn Tế Vân Vịnh Xuân quyền (Nguyễn Tế Công – Việt Nam)
Phả hệ Diệp Vấn Vịnh Xuân quyền (Hồng Kông)
Phả hệ Diêu Tài Vịnh Xuân quyền (Trung Quốc)
Phả hệ Bành Nam Vĩnh Xuân quyền (Trung Quốc)
Phả hệ Cổ lao Vịnh Xuân quyền (Trung Quốc)
Phả hệ Chí Thiện Vĩnh Xuân quyền (Hồng Kông)
Vịnh Xuân quyền thế tiên sư thừa biểu (Trung Quốc)
Vịnh Xuân quyền Mộc nhân thung, Lục điểm bán côn thế tiên sư thừa biểu (Trung Quốc)
Nguồn gốc Vịnh Xuân của sư tổ Diệp Vấn (Hồng Kông)
Về nguồn gốc Vịnh Xuân của Diệp Chuẩn (Hồng Kông)
Vĩnh Xuân Việt Nam – Những bí mật quá khứ và hiện tại của Nguyễn Ngọc Nội (Việt Nam)
Chú giải:
Vừa qua tôi có nhận được một số ý kiến của các bậc sư huynh về việc sắp xếp các đời trong phả hệ. Với tinh thần tôn trong ý kiến của các bậc sư huynh và tôn trọng thực tế, tôi xin được trình bày các ý kiến đã tiếp nhận: đó là về việc cố võ sư Ngô Sỹ Quý học Vĩnh Xuân từ Sư tổ Nguyễn Tế Công và sau đó theo học từ cố võ sư Trần Thúc Tiển.
Theo website: www.vinhxuan.com2.info trang tư liệu về cố võ sư Ngô Sỹ Quý có cho biết cuối năm 1939 cố võ sư Ngô Sỹ Quý được ông Cam Túc Cường giới thiệu với Sư tổ Nguyễn Tế Công và đã được Sư tổ tiếp nhận truyền dạy. Thời gian cố võ sư Ngô Sỹ Quý theo học Sư tổ "quãng ba năm". Cuối năm 1956 được sự giới thiệu của võ sư Phan Dương Bình (thời gian đó võ sư Phan Dương Bình cùng phố với cố võ sư Ngô Sỹ Quý), cố võ sư Ngô Sỹ Quý đã theo học cố võ sư Trần Thúc Tiển một thời gian.
Do hoàn cảnh của cố võ sư Trần Thúc Tiển, trong khoảng 10 năm cố võ sư Trần Thúc Tiển không truyền dạy môn Vĩnh Xuân (từ 1959 - 1969). Theo sư phụ tôi (cố võ sư Trần Thúc Tiển) kể lại: vào năm 1970, Viện khoa học Giáo Dục, thuộc Bộ Giáo Dục, có mời sư phụ tôi đến Viện biểu diễn công phu Vĩnh Xuân. Sau đó, trong một chương trình xây dựng nội dung tập luyện dưỡng sinh để đưa vào học đường, cố võ sư Trần Thúc Tiển đã nhận lời mời của Viện Khoa Học Giáo Dục và dạy môn Vĩnh Xuân cho một số cán bộ nghiên cứu của Viện, trong đó có cố võ sư Ngô Sỹ Quý và ông Vũ Huyến (một nhà nghiên cứu võ thuật).
Khi xây dựng phả hệ môn phái, tôi đã tham khảo một số tư liệu và cũng đã biết cố võ sư Ngô Sỹ Quý đã có thời gian theo học môn Vĩnh Xuân từ cố võ sư Trần Thúc Tiển. Song tôn trọng thời gian cố võ sư Ngô Sỹ Quý học Sư tổ Nguyễn Tế Công, tôi đã xếp cố võ sư Ngô Sỹ Quý cùng hàng với các cố võ sư trực tiếp học từ Sư tổ (xem Phả hệ). Qua phần chú giải này tôi cũng xin trình bày thêm các ý kiến của các bậc sư huynh để các bạn cùng tham khảo.
 
Bài viết
Chủ đề
Hình ảnh
Video

Sách đã phát hành

VÕ ĐƯỜNG

Thông báo